- Dapat mengetahui Teori dan Prinsip Kerja dari BiCMOS Logic
- Dapat membuat dan mensimulasikan Tugas Sistem Digital berupa rangkaian BiCMOS Logic
2. Alat dan Bahan [kembali]
2.1 Alat [kembali]
1.Voltmeter
Alat ukur yang digunakan untuk mengukur beda potensial atau tegangan listrik dari dua titik potensial listrik. Pada peralatan elektronik, voltmeter digunakan sebagai pengawasan nilai tegangan kerja.
2.Power supply
Power supply atau catu daya adalah suatu alt listrik yang dapat menyediakan energi listrik untuk perangkat listrik maupun elektronika lainnya.
2.2 Bahan [kembali]
3. Transistor NPN
Transistor adalah alat semikonduktor yang dipakai sebagai penguat, sebagai sirkuit pemutus dan penyambung arus (switching), stabilisasi tegangan, dan modulasi sinyal.
Konfigurasi Pin :
4. Mosfet-N
Saluran atau Kanal pada jenis ini terbentuk dari bahan semikonduktor tipe N dengan satu ujungnya adalah Source (S) dan satunya lagi adalah Drain (D). Mayoritas pembawa muatan atau Carriers pada JFET jenis Kanal-N ini adalah Elektron.
Gate atau Gerbang pada JFET jenis Kanal-N ini terdiri dari bahan semikonduktor tipe P. Bagian lain yang terbuat dari Semikonduktor tipe P pada JFET Kanal-N ini adalah bagian yang disebut dengan Subtrate yaitu bagian yang membentuk batas di sisi saluran berlawanan Gerbang (G).
Tegangan pada Terminal Gerbang (G) menghasilkan medan listrik yang mempengaruhi aliran pada pembawa muatan yang melalui saluran tersebut. Semakin Negatifnya VG, semakin sempit pula salurannya yang akhirnya mengakibatkan semakin kecil arus pada outputnya (ID).
5. Mosfet-P
Saluran pada JFET jenis Kanal-P terbuat dari Semikonduktor tipe P. Mayoritas pembawa muatannya adalah Hole. Bagian Gate atau Gerbang (G) dan Subtrate-nya terbuat dari bahan Semikonduktor tipe N.
Di JFET Kanal-P, semakin Positifnya VG, semakin sempit pula salurannya yang akhirnya mengakibatkan semakin kecilnya arus pada Output JFET (ID).
Komponen Input :
6. Logic State
Gerbang Logika (Logic Gates) adalah sebuah entitas untuk melakukan pengolahan input-input yang berupa bilangan biner (hanya terdapat 2 kode bilangan biner yaitu, angka 1 dan 0) dengan menggunakan Teori Matematika Boolean sehingga dihasilkan sebuah sinyal output yang dapat digunakan untuk proses berikutnya.
Komponen Output :
7. Logic Probe
alat yang digunakan untuk menganalisa logika keluaran (Boolean 1 atau 0) dari sirkuit digital
Komponen Lainnya :
8. Ground
Ground berfungsi sebagai penghantar arus listrik langsung ke bumi atau tanah.
- Transistor
Transistor adalah sebuah komponen di dalam elektronika yang diciptakan dari bahan-bahan semikonduktor dan memiliki tiga buah kaki. Masing-masing kaki disebut sebagai basis, kolektor, dan emitor.
1. Emitor (E) memiliki fungsi untuk menghasilkan elektron atau muatan negatif.
2. Kolektor (C) berperan sebagai saluran bagi muatan negatif untuk keluar dari dalam transistor.
Berfungsi sebagai penguat, sebagai sirkuit pemutus dan penyambung arus (switching), stabilisasi tegangan, dan modulasi sinyal.
Selain itu, transistor biasanya juga dapat digunakan sebagai saklar dalam rangkaian elektronika. Jika ada arus yang cukup besar di kaki basis, transistor akan mencapai titik jenuh. Pada titik jenuh ini transistor mengalirkan arus secara maksimum dari kolektor ke emitor sehingga transistor seolah-olah short pada hubungan kolektor-emitor. Jika arus base sangat kecil maka kolektor dan emitor bagaikan saklar yang terbuka. Pada kondisi ini transistor dalam keadaan cut off sehingga tidak ada arus dari kolektor ke emitor.
Rumus transistor NPN: Datasheet Transistor BC548 dan BC547
- Mosfet
MOSFET (Metal Oxide Semiconductor Field Effect Transistor) adalah sebuah perangkat semionduktor yang secara luas di gunakan sebagai switch dan sebagai penguat sinyal pada perangkat elektronik. MOSFET adalah inti dari sebuah IC ( integrated Circuit ) yang di desain dan di fabrikasi dengan single chip karena ukurannya yang sangat kecil. MOSFET memiliki empat gerbang terminal antara lain adalah Source (S), Gate (G), Drain (D) dan Body(B).
• GATE (G)
adalah kaki input
• DRAIN (D) adalah kaki output
• SOURCE (S) adalah kaki sumber
MOSFET bekerja secara elektonik memvariasikan sepanjang jalur pembawa muatan ( electron atau hole ). Muatan listrik masuk melalui Saluran pada Source dan keluar melalui Drain. Lebar Saluran di kendalikan oleh tegangan pada electrode yang di sebut dengan Gate atau gerbang yang terletak antara Source dan Drain. ini terisolasi dari saluran di dekat lapisan oksida logam yang sangat tipis. Kapasitas MOS pada komponen ini adalah bagian Utama nya.
Mosfet memiliki dua mode, mode pertama adalah depletion mode dan Enhancement Mode.
Depletion Mode:
Ketika tidak ada tegangan pada Gate maka kondusi channel berada pada kondisi maksimum. Karena tegangan pada gerbang positif atau negative konduksi pada channel menurun.
Enhancement Mode
Ketika tidak ada tegangan pada Gate, MOSFET tidak akan bersifat konduksi. Tegangan yang meningkat pada Gate, maka sifat konduksi pada Channel semakin lebih baik.
N-Channel MOSFET,
Struktur N-Channel Mosfet atau disebut dengan NMOS terdiri dari subtract tipe P dengan daerah Source dan Drain deberi Difusi N+. Diantara daerah Source dan Drain terdapat sebuah celah sempit dari subtract P yang di sebut dengan channel yang di tutupi oleh isolator yang terbuat dari Si02
P-Channel MOSFET,
P-Channel MOSFET memiliki wilayah P-Channel diantara Source dan Drain. Dia memiliki empat terminal seperti Gate, Drain, Source dan Body. Struktur Transistor PMOS terdiri atas tipe-n dengan daerah Source dan Drain diberi difusi P+.
- BiCMOS Logic
Keluarga logika BiCMOS mengintegrasikan perangkat bipolar dan CMOS pada satu chip dengan tujuan untuk memperoleh keuntungan yang ada secara individual dalam keluarga logika bipolar dan CMOS. Sementara keluarga logika bipolar seperti TTL dan ECL memiliki keuntungan dari kecepatan switching yang lebih cepat dan kemampuan drive keluaran yang lebih besar, logika CMOS mencetak skor lebih dari rekan-rekan bipolar dalam hal disipasi daya yang lebih rendah, margin kebisingan yang lebih tinggi, dan kepadatan pengepakan yang lebih besar. Logika BiCMOS mencoba untuk mendapatkan yang terbaik dari kedua dunia. Dua kategori utama perangkat logika BiCMOS telah muncul selama bertahun-tahun sejak diperkenalkan pada tahun 1985. Dalam satu jenis perangkat, sirkuit bipolar kecepatan sedang dikombinasikan dengan sirkuit CMOS kinerja tinggi. Di sini, sirkuit CMOS terus memberikan disipasi daya rendah dan kepadatan pengepakan yang lebih besar. Penggunaan sirkuit bipolar secara selektif memberikan peningkatan kinerja. Dalam kategori lain, komponen bipolar dioptimalkan untuk menghasilkan sirkuit kinerja tinggi. Dalam paragraf berikut, kami akan menjelaskan secara singkat inverter BiCMOS dasar.
Gerbang Logika Inverter
- BiCMOS Inverter
Ketika input RENDAH, MOSFET N-channel Q2 dan Q3 OFF. P-channel MOSFET Q1 dan N-channel MOSFET Q4 AKTIF. Ini menyebabkan transistor Q5 dan Q6 masing-masing berada dalam keadaan ON dan OFF. Transistor Q6 MATI karena tidak mendapatkan tegangan emitor-bias basis-maju yang diperlukan karena konduktor Q4. Melakukan Q5 mendorong output ke status TINGGI, mengambil sumber arus drive besar ke beban. Tegangan output negara-tinggi diberikan oleh persamaan
VOH =VDD−VBE(Q5)
Saat input didorong ke status TINGGI, Q2 dan Q3 nyalakan. Awalnya, Q4 juga ON dan output dilepaskan melalui Q3 dan Q4. Ketika Q4 dimatikan karena tegangan sumber gerbang turun di bawah tegangan ambang yang diperlukan, output terus mengalir sampai tegangan output sama dengan penurunan tegangan emitor basis-bias maju Q6 di wilayah aktif. Tegangan output status RENDAH diberikan oleh persamaan
VOL =VBE(Q6 Aktif) = 0.7V
- BiCMOS NAND
Tahap CMOS inverter pada gambar Bicmos Inverter digantikan oleh CMOS NAND pada N-saluran MOSFET Q3 pada gambar Bicmos Inverter diganti dengan koneksi seri MOSFET saluran-N Q5 dan Q6 ke mengakomodasi dua masukan. Level tegangan output status-TINGGI dan RENDAH dari rangkaian ini adalah diberikan oleh persamaan berikut :
VOH =(VDD−0,7)
VOL = 0.7V
4. Percobaan [kembali]
4.1 Prosedur Percobaan [kembali]
1. Siapkan semua alat dan bahan yang diperlukan
2. Disarankan agar membaca datasheet setiap komponen
3. Cari komonen yang diperlukan di library proteus
4. Untuk
rangkaian Bicmos logic ini menggunakan transistor bc547, 2SJ50, 2N6660, logicstate, logicprobe, power suply
5. Untuk Bicmos logic ini, pasang transistor bc547, 2SJ50, 2N6660, logicstate, logicprobe, power suply
6. Atur nilai logic state
7. Coba
dijalankan rangkaian maka output pada logicprobe akan berlogika 0 dan 1 atau sebaliknya.
4.2 Rangkaian Simulasi [kembali]
1. Bicmos Inverter
| Gambar 1 (logika 0) |
| Gambar 2 (logika 1) |
| Gambar 3 (logika 0,0) |
| Gambar 4 (logika 0,1) |
| Gambar 5 (logika 1,0) |
| Gambar 6 (logika 1,1) |
1. Bocmos Inverter
a. Gambar 1 ketika input berlogika 0
ketika tegangan rendah tau logicstate berlogika 0, maka Q1(pmosfet) aktif, sehingga source dan drain dari Q1 akan terhubung sehingga ada tegangan di drain. Sehingga arus akan mengalir dari power supplay ke source Q1 terus ke drain Q1 terus ke transistor Q5 karena adanya tegangan sebesar 5V, maka transistor akan aktif, maka arus dari power supply ke collector Q5 terus ke emitor Q5 terus ke logicprobe, sehingga logicprobe aktif. pada source Q3 juga ada tegangan tetapi karena Q3 OFF maka tidak ada arus yang mengalir di source Q3. Q3 OFF karena tegangan gate rendah. Q4 ON karena tegangan gate tinggi. tetapi tidak ada tegangan di source dan drain karena Q3 OFF yang mengakibatkan rangkaian open sirkuit. Karena tidak ada tegangan di kaki basis Q6 maka Q6 OFF.
| Gambar 1 (logika 0) |
b. Gambar 2 ketika input berlogika 1
Ketika logicstate berlogika 1 maka Q! OFF karena tegangan gate tinggi dan Q2 akan aktif karena tegangan gate tinggi. Karena Q1 OFF maka tidak ada tegangan di drain dimana terhubung dengan Q5, sehingga Q5 OFF. Karena Q5 OFF maka arus tidak akan mengalir di collector ke emitor, sehingga logicprobe berlogika 0. Q3 akan ON karena tegangan pada gate tinggi. Q4 akan OFF karena tegangan pada gate rendah.
| Gambar 2 (logika 1) |
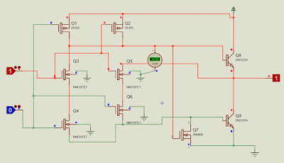
2. Bicmos NAND
a. Gambar 3 ketika input berlogika 0 dan 0
Q1 dan Q2 ON karena tegangan gate rendah. sedangkan pada Q3, Q4, Q5 dan Q6 akan OFF karena tegangan gate rendah. kaki basis pada Q8 terhubung dengan drain Q1 dan Q2. Sehingga akan ada tegangan di kaki basis Q8, dan Q8 akan ON. Maka akan ada arus yang mengalir dari power supply di collector dan ke emitor terus ke logicprobe. Maka Logicprobe akan berlogika 1.
| Gambar 3 (logika 0,0) |
b. Gambar 4 ketika input berlogika 0 dan 1
Q1 akan OFF karena tegangan gate tinggi. dan Q2 akan ON karena tegangan gate rendah. Q3 dan Q5 OFF karena tegangan gate rendah. Q4 dan Q6 ON karena tegangan gate tinggi. karena kaki basis Q8 terhubung dengan drain Q2 maka akan ada tegangan di kaki basis Q8 sehingga Q8 akan aktif, yang membuat logicprobe berlogika 1.
| Gambar 4 (logika 0,1) |
c. Gambar 5 ketika input berlogika 1 dan 0
Q1 akan ON karena tegangan gate rendah. Dan Q2 akan OFF karena tegangan gate tinggi. Q3 dan Q5 akan ON karena tegangan gate tinggi. karena kaki basis Q8 terhubung dengan drain Q1 maka akan ada tegangan di kaki basis Q8 sehingga Q8 akan aktif, yang membuat logicprobe berlogika 1.
| Gambar 5 (logika 1,0) |
d. Gambar 6 ketika input berlogika 1 dan 1
Q1 dan Q2 OFF karena tegangan gate tinggi. Q3 Q4 Q5 dan Q6 akan ON karena tegangan gate tinggi. karena kaki basis Q8 terhubung dengan drain Q1 dan Q2 maka tidak ada tegangan di kaki basis Q8 sehingga Q8 akan tidak aktif, yang membuat logicprobe berlogika 0.
| Gambar 6 (logika 1,1) |
4.4 Video [kembali]
1. Bocmos Inverter
Gambar 1 (logika 0)
Gambar 2 (logika 1)
Gambar 4 (logika 0,1)
4.5 Download File [kembali]
[VIDEO SIMULASI BiCMOS INVERTER LOGIKA 0]
[VIDEO SIMULASI BiCMOS INVERTER LOGIKA 1]
[VIDEO SIMULASI BiCMOS NAND LOGIKA 0,0]
[VIDEO SIMULASI BiCMOS NAND LOGIKA 0,1]
[VIDEO SIMULASI BiCMOS NAND LOGIKA 1,0]
[VIDEO SIMULASI BiCMOS NAND LOGIKA 1,1]
5. Soal-soal [kembali]
5.1 Example [kembali]
1.Datasheet dari gerbang AND dua input quad (tipe 74S08) menentukan penundaan propagasi dan parameter catu daya sebagai VCC = 5,0 V (umum), ICCH (untuk keempat gerbang) = 18 mA, ICCL (untuk keempat gerbang gerbang) = 32 mA, tpLH = 4,5 ns dan tpHL = 5,0 ns. Tentukan spesifikasi produk kecepatan-daya!
Jawaban : 148.4 pJ
2. Gambar dan Buatlah tabel logika dari gerabang NAND CMOS dengna 4 transistor implementasi
Jawaban :
5.2 Problem [kembali]
1. Perhatikan gambar rangkaian dibawah ini :
jika logicstate dalam keadaan logika 1 maka apa yang terjadi pada P-Mosfet Q7?
5.3 Multiple Choice[kembali]
















Tidak ada komentar:
Posting Komentar